In BSI, a repository represents an entity that is responsible for receiving, storing, processing, and/or disseminating all or part of a specimen collection. These entities might be labs, collection centers, storage facilities, or other types of facilities.
Repositories are:
- A physical or virtual location. Each repository has its own defined storage location hierarchy in the Locations manager.
- The custodial owner of specimens assigned to them.
- A property of requisitions, batches, user accounts, and specimens.
- Used to determine what specimens, requisitions, and batches a user can view/edit, depending on the Current Repository they logged in under.

Users will have access to different specimens, depending on their repositories. Users can:
- Only edit specimens which currently belong to the same Repository that they are currently logged into.
- Users can add any specimen they have permission to view to a requisition but may only perform tasks on specimens in their current repository.
- Have access to multiple repositories.
- They can only be logged in under one repository at a time.
- They may see different specimens depending on which repository they are currently logged into.
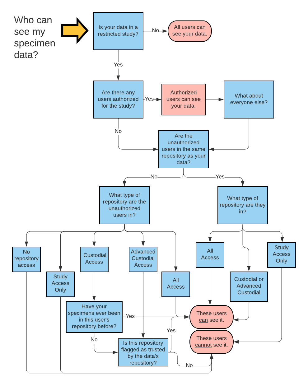
Repository Access Levels
All repositories have an “Access Level” value which determines what types of specimens users logged into the repository can view/edit. This is not the same as the "Access Level" assigned to a user's account via the User Administration manager.
Regardless of Repository Access Level, all users may view and edit specimens from studies where the "Requires Authorization" property is set to False/No. Users with permission to run reports or to access the Subjects manager may view general subject data for all subjects in the database. All users must have study permissions to view study-specific subject fields for studies that require authorization. A system preference exists to require study permissions to view general subject data as well. For more information, contact IMS.
The following Access Levels are available for repositories:
All Access – Personnel logged into these repositories will be able to:
- View and report on all specimen data in the database
- Add and modify specimens owned by their repository according to their assigned role permissions
- View and edit subject data only if they have been granted explicit study permissions.
Example: Across the country, Ronald Fisher has been tasked with managing a database for a single company that stores specimens for multiple repositories. He chooses to make the company’s main repository in his database ‘All Access’ so that his staff will be able to view and report on all specimens in the database. He grants study permissions to certain managers who will also need to access to the subject data stored in BSI.
Custodial Access – Personnel logged into these repositories will be able to:
- View specimen data for all specimens that currently belong to their repository or have belonged to their repository in the past.
- Add and modify specimens owned by their repository according to their assigned role permissions
- View and edit subject data only if they have been granted explicit study permissions
- If the repository is designated as "trusted" by another repository, users will have access to view that repository's specimens too.
They do not have access to view the specimen data that belongs to other repositories for studies that require authorization, UNLESS: they have explicit study access to view the specimens, the specimens had once belonged to their repository, or their repository is listed as a trusted repository for the repository of the specimens they are trying to view.
Example: Inge Lehmann does not need overly strict security but still would like to limit her staff’s ability to view specimens they will not be directly working with. She chooses to have ‘Custodial Access’ for her repository so that her users can view specimens that are currently in or have belonged to her repository at some point in past.
Advanced Custodial Access – Personnel logged into these repositories will be able to:
- View all specimen data that currently belongs to their repository
- Add and modify specimens owned by their repository according to their assigned role permissions
- View and edit subject data only if they have been granted explicit study permissions
They do not have access to view the specimen data that belongs to other repositories for studies that require authorization.
Example: Dr. Jekyll needs Mr. Hyde's repository users to be able to see specimens he transfers to them for processing but does not want those users to be able to view data on the specimens once they are returned back to Dr. Jekyll. He will set up Mr. Hyde's repository as an Advanced Custodial repository, to prevent those users from seeing specimens which they do not currently possess.
Study Access Only – Personnel logged into these repositories will be able to:
- View and manipulate specimen data for studies that they have been specifically granted access
- Add and modify specimens owned by their repository according to their assigned role permissions
- View and edit subject data only if they have been granted explicit study permissions
Users at Study Access Only repositories must have both role permissions and study authorizations to view specimens, perform actions on specimens, and view or edit subject data.
Example: A new lab would like to use BSI to keep track of its specimens. Dr. Ada Lovelace needs a high level of security since each of her studies have very sensitive information and only select people will be given access to the data. She chooses to have a repository with ‘Study Access Only’ so that her staff must be authorized for each study to view specimens and subjects. She will have to ensure all of her repository's studies require authorization. The Access Level of other repositories may need to be reevaluated if those users should also be prevented from seeing specimens from the new repository without study authorization.
Non-Repository Users
Users accounts can be granted which do not have access to any repositories. Non-repository users:
- Will not be able to edit any specimen data.
- Will be able to view any specimens which are not part of a study that requires authorization.
- Must be given explicit authorization for restricted studies to view specimens or manage study authorizations.
- These users will also require explicit authorization to view subject data.
- Can create new shipments and requisitions (with the corresponding role permissions) in the client or BSI Engage.
Trusted Repositories
A repository can grant access to view specimen records to another repository's users, by designating it as a Trusted Repository. Users in the Trusted Repository will not be able to edit specimen data outside their own repository. Trust view will not allow users in the Trusted Repository to view subject or consent data. Trusted repositories can be set up via the Repository code list.
Note: This is only possible when the Trusted repository has an Access Level of Custodial Access. If a repository with any other Access Level is listed as trusted for a given repository, then no additional access is granted to view the specimens stored in the given repository.
Example: A database has the following repositories:
- Repository Alpha is a processing lab
- Repository Beta is a QA lab
- Repository Gamma is the main repository
Users in repository Gamma need access to view all the specimens on the database. Users in repository Alpha and Beta should not be able to view each other's specimens but need to be able to request specimens from the main repository for processing. When setting up the repositories, administrators configure the three repositories to restrict view access appropriately:
- Repository Alpha - All Access, with repositories Beta & Gamma listed as Trusted Repositories
- Repository Beta - Custodial Access
- Repository Gamma - Custodial Access